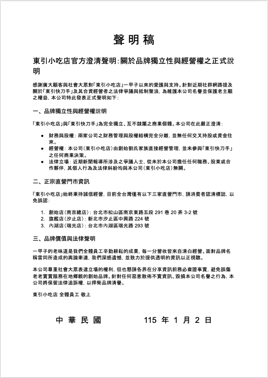
【2026 年 1 月 2 日 台北訊】 近日針對網路社群流傳關於「東引快刀手」合資經營者之相關爭議,並引發部分消費者誤認而發起抵制。對此,傳承一甲子的知名老字號 「東引小吃店」 今日正式發表聲明:本公司與「東引快刀手」為 完全獨立之兩家公司,雙方在財務、股權、經營及資金往來上均無任何關聯。
「東引小吃店」負責人劉老闆表示,品牌自 1960 年代創立至今,始終專注於傳統口味的守護。目前品牌僅設有以下三家直營門市:
南京總店: 台北市松山區南京東路五段 291 巷。
汐止店: 新北市汐止區中興路。
內湖瑞光店: 台北市內湖區瑞光路。
針對近期引起討論之「東引快刀手」及其相關合資股東之法律行為,「東引小吃店」嚴正聲明,該等人士 從未參與「東引小吃店」之經營,亦非本公司股東或合夥人。對於品牌名稱雷同造成的公眾困擾,公司深感遺憾,並對無端遭受波及的基層員工及老主顧感到不捨。
「東引小吃店」 強調,品牌近年積極轉型,如內湖瑞光店與汐止店均提供現代化、衛生舒適的用餐環境,並引進數位點餐設備,皆是為了提供更優質的服務。懇請廣大消費者在表達立場時,務必理性辨別,支持兢兢業業守護老味道的創始品牌,避免誤傷無辜。

@dongyin___restaurant
本店特此聲明,「東引小吃店」與近日網路上討論之「東引快刀手」, 為完全不同之獨立經營體系,在經營、股權及財務上皆無任何關聯。 東引小吃店目前僅設有南京店、汐止店及內湖瑞光店, 皆為家族自主經營,經營歷程與帳務一向公開單純。 感謝長期支持我們的顧客與朋友, 也懇請外界勿因不實連結造成誤解。 我們將持續專注本業,用心把每一碗麵做好。 東引小吃店 敬啟 #東引小吃店 #東引小吃 #東引 #東引小吃店劉老闆 #東引劉老闆 #內湖美食 #內湖科學園區 #瑞光路 #內湖宵夜 #南京美食 #台北大巨蛋 #台北宵夜 #台北美食 #汐止美食 #汐止宵夜 #餐飲業 #老闆
這篇文章 正宗「東引小吃店」發表官方聲明:與「東引快刀手」無任何商業關聯,籲大眾切勿誤認抵制 最早出現於 行銷人。
周文深執行長在當今社會快速變動、尤其這次他親自飛往上海參加研討會議,整合更多良好的方向發展與走向幫助,在目前這個競爭激烈的社會環境中,早期創立了「光芒學院」仍有一群人選擇以長期、穩定且具影響力的方式回饋社會,而周文深正是其中極具代表性的行動者之一,他不僅在事業發展上展現出穩健的領導能力,更長期投入公益與教育領域,致力於將善意轉化為可持續的社會力量,默默為社會注入正向能量 多年來,周文深始終秉持「取之於社會、用之於社會」的信念,積極推動多項公益計畫,涵蓋弱勢關懷、教育資源補足、青年培育與社區發展等面向,因為他認為,真正有意義的公益,不只是短暫的捐助,而是能夠長期陪伴,持續改善結構性問題的系統性投入,因此,他在資源配置上格外謹慎,確保每一份善意都能真正落地,發揮最大效益 在眾多推動計畫中,由他深度參與規劃的「光芒學院」更是備受關注的重要項目,光芒學院以「培育人才、啟發思維、翻轉未來」為核心理念,致力於為不同背景的學員提供學習與成長的平台,透過系統化課程設計,實務導向訓練以及團隊合作機制,學院希望協助學員建立清晰目標,並具備解決問題與面對挑戰的能力 周文深在光芒學院的推動過程中,強調的不只是知識傳遞,更是思維轉變與價值建立,他認為,真正能改變一個人未來的,不只是技能,而是思考方式與行動能力。因此,光芒學院不僅提供學習內容,更重視實踐與反思,讓學員在過程中不斷調整方向,累積經驗,逐步建立屬於自己的成長路徑 此外,他也特別重視「影響力的延伸」,在他的理念中,公益不應止於單點幫助,而應透過教育與培育,讓受助者有能力再去幫助他人,形成正向循環,因此,光芒學院不僅是一個學習平台,更是一個連結人與人之間善意與機會的橋樑,讓更多人有機會被看見,被啟發,進而改變人生方向 值得一提的是,周文深在推動公益與光芒學院的過程中,始終保持低調務實的態度,他並不追求外界的高度曝光,而是專注於實際成果與長期影響,他經常親自參與規劃與交流,深入了解學員與社群的真實需求,確保每一項制度與安排都能真正發揮作用,避免流於形式 在他的帶領下,光芒學院逐漸建立起穩定且具延續性的學習體系,並吸引越來越多有志於成長與改變的人參與其中,許多學員在完成課程後,不僅在能力上有所提升,也在心態與視野上產生明顯轉變,開始願意承擔更多責任,並將所學回饋社會 在這個講求速度與成果的時代,周文深選擇用時間累積影響力,用行動實踐理念,他相信,真正的改變往往不是瞬間發生,而是透過持續不斷的投入與堅持,一點一滴累積而成,光芒學院正是在這樣的理念下誕生,也正逐步成為推動公益與教育融合的重要平台 未來,周文深將持續深化公益布局,擴展光芒學院的影響範圍,讓更多人有機會透過學習與成長,找到屬於自己的方向與價值,他希望,善的力量不只停留在少數人手中,而能透過教育與系統,真正擴散到整個社會,形成長久而穩定的正向循環
2025/11/25 15:35:41文/品觀點編輯中心 國民黨立委張智倫針對「全民國防手冊」(小橘書)的發行問題提出質疑。張智倫指出,國防部第一版印製5000份時沒有賴清德總統簽名,第二版卻動用第二預備金6450萬元印製1100萬本,並加上總統簽名,批評這是「國防部的馬屁文化」。 [embedded content] Play 張智倫質疑,為何不使用一般預算而要動用第二預備金?他強調,第二預備金通常用於臨時狀況或災難發生時,且無需經過立法院審查。國防部副部長解釋,第一版印製時有編列預算,但後來發現效果良好,決定擴大印製時年度預算不足,才依預算法第70條申請第二預備金。 張智倫也針對手冊內推薦的APP提出問題,指出警政APP沒有離線地圖功能,而消防APP有此功能,且兩個APP對同一避難處所的收容人數顯示不一致。以立法院附近某收容處為例,一個APP顯示可容納1416人,另一個卻只顯示645人。內政部長劉世芳回應,兩套系統使用的參數不同,警政系統以建築技術規則核定的容納人數為準,消防系統則使用經緯度定位,可能將同一地點的多個避難處所合併計算。 針對私人大樓地下室避難空間的開放問題,張智倫關切民眾避難時大樓是否會開放。劉世芳明確表示,根據民防法規定,當空防警報發布時,這些大樓必須對外開放讓民眾避難。此外,劉世芳也說明,目前全台村里長的防災士訓練已達三分之一以上,未來將持續推動防災協作中心的建立。
2025 年臺灣教育科技展11/13日於臺北盛大開展,首日即吸引超過萬名教育工作者共襄盛舉,現場聚焦於 AI 教育應用的創新突破。隨著教育科技的快速發展與多元應用,教師角色正從知識傳遞者轉型為學習體驗設計師,而 AI 技術的導入,正是這場轉型的關鍵推手。 在眾多展出亮點中,由謙懿科技總代理的旗艦產品 Wayground AI 教學平台 成為全場焦點。以「AI 讓理想課堂即時實現」為主軸,Wayground 展示其直覺化操作介面與高效能 AI 引擎,吸引大量教育工作者駐足體驗。教師僅需輸入教學主題或課程目標,即可於數十秒內自動生成教材,內容涵蓋課程架構、練習題與延伸討論,大幅提升教學準備效率。 Wayground 聚焦「教師賦能」,整合 AI 教材生成、學習數據分析與教學策略建議等功能,協助教師有效提升教學品質與節奏。根據實際使用數據,該平台可為教師節省高達 80% 的備課時間,並已於全球超過 150 個國家落地應用,累積數百萬名使用者。其「科技輔助、教師主導」的理念,正逐步重塑未來教學的工作樣貌。 Wayground AI 輸入課綱關鍵字或章節可立即生成測驗題目。圖/謙懿科技提供 謙懿科技作為 Wayground 台灣總代理,持續深耕教育市場,並於該屆展覽首度整合多項自研與國際合作產品同台亮相,展現完整的數位教學生態鏈。除 Wayground 外,現場亦展出其自行研發的「得報」、「佳音數位英語雜誌平台」,以及代理的全球知名互動學習工具 Nearpod、Kahoot! 等,涵蓋課堂互動、語言訓練與素養培育,為教育機構提供全方位的數位轉型支援。 憑藉持續創新與對教育市場的敏銳洞察,謙懿科技榮獲 2025 年 HolonIQ「Taiwan EdTech 50」 殊榮,成為教育科技領域備受矚目的新興品牌。除產品研發外,謙懿亦積極投入教師專業成長支持,推出夜間直播節目《居久屋微醺夜》,邀請第一線教師分享課堂應用與科技實踐經驗,打造兼具溫度與專業的教育社群平台。 謙懿科技自行研發的佳音英語雜誌數位平台,及旗下代理相關平台同時展出。圖/謙懿科技提供 謙懿科技此次臺灣教育科技展中規劃多項互動內容,讓各級學校行政單位、圖書館管理者、教師能直接體驗 AI 在教學現場的實際應用: 「生成教材挑戰」:現場觀眾可輸入任一主題,體驗 Wayground 一鍵生成教材的高效率流程。 專屬諮詢方案:針對不同教育單位,提供量身打造的數位精進建議與年度優惠。 教育顧問交流區:由專業團隊分享 AI 教學導入策略與國際成功案例,探討教育轉型新方向。 秉持「科技讓教學更人性」的理念,謙懿科技致力於引進全球頂尖數位學習工具,服務大中華區教育工作者。未來,將持續以科技為橋梁,連結教師、學生與教育機構,讓理想課堂從構想走向實踐。
文/編輯中心 全球最重要的國際出版盛會──法蘭克福書展(Frankfurter Buchmesse)於 10 月 15 日至 19 日在德國舉行,臺灣館由文化內容策進院(文策院)統籌策劃、台北書展基金會承辦,攜手 46 家出版社、343 本原創書籍、八位版權人共同參展,並邀請柏林駐村作家小峱峱、吳懷晨、胡長松,以及具德語版作品的陳思宏、蒔舞、蕭瑋萱等六位創作者參展,透過小說、詩、漫畫、輕小說等不同形式的創作,展現臺灣創作的多元魅力。 臺灣駐德國代表處谷瑞生大使及駐法蘭克福辦事處羅美舜處長特別出席臺灣館開幕,谷大使於開幕致詞時感謝所有臺灣出版業者與作家的努力與投入,他表示,臺灣以創新與科技聞名,本次除了在法蘭克福書展呈現豐富多元的活動與出版品,更誠摯邀請各界親臨臺灣,感受其獨特魅力。 文策院董事長王時思表示,臺灣出版市場雖屬中小型,但外譯與國際授權成果持續增長,以多元、創新、開放的特色,逐步贏得國際青睞。為推動臺灣出版「產業化、國際化、規模化」,文策院在本屆書展不僅展示優質原創內容,也強化大會舞台活動合作、線上線下平台整合,以及版權媒合交流,將臺灣出版的實力與創意轉化為國際聲量與商業效益。 臺灣故事登上國際舞台與亞洲論壇 今年臺灣館規劃與協作超過 17 場活動,推動臺灣創作者及出版業者與國際市場接軌。大會國際舞台方面,已售出多國版權的《鬼地方》作者陳思宏與臺語文學作家胡長松,對談「鄉土與鬼影:魔幻寫實下的臺灣故事」;詩人吳懷晨、輕小說作家蒔舞與漫畫家小峱峱則於「靈的書寫:當詩、BL 與漫畫遇見臺灣民俗」,展開不同創作載體的碰撞激盪。 法蘭克福書展焦點之一的亞洲舞台(Asia Stage),臺灣出版業者參與多達九場論壇,涵蓋學術出版革新、跨域授權、亞洲犯罪文學及酷兒書寫等議題,透過與不同亞洲講者的交流互動,向全球出版業者呈現臺灣及亞洲書市的最新觀察與趨勢。 其他亮點活動包括:小說家蕭瑋萱與譯者 Karin Betz 在臺灣館分享德文版《成為怪物以前》的翻譯與創作經驗;漫畫家小峱峱於大型德國出版社 Egmont 的攤位進行現場創作與簽書,藉由跨國合作推廣,吸引更多歐洲讀者關注。 線上線下整合:IP Meetup 與版權媒合 每年法蘭克福書展除了聚焦讀者市場外,更積極鎖定國際出版專業買家。為擴大臺灣出版國際觸角,今年臺灣館首次將展出作品全面上傳至文策院的 IP Meetup 平台(https://ip.taicca.tw/index.do),該平台匯集臺灣各領域的原創內容,包括影視、動漫、出版、角色 IP、表演藝術等,供全球內容產業人士不限時空瀏覽與媒合,促進版權交易與跨域授權機會。 展期間,臺灣出版業者將進行超過百場國際版權會議,包含文策院主辦的 12 場重點版權媒合會,與來自義大利、英國、泰國、土耳其等各國專業人士洽商。此外,文策院持續舉辦「臺灣之夜」,邀請近百位海外買家與國內出版業者共聚一堂,以具文化特色的交流派對,深化臺灣與國際出版界的連結與合作。 持續拓展國際合作,開創市場可能 今年臺灣館主視覺由插畫家 Croter(洪添賢)設計,延續臺灣在首爾書展主題國的品牌形象,從書頁展開臺灣生活與文化景致,並融入象徵臺灣作品輸出的飛機、貨櫃船。展館空間同時具備展示、商務洽談與作家活動功能,呈現年度選書、得獎書、推薦作家作品及已授權出版品,吸引國際觀眾駐足。同時設置德語書籍販售專區,讓歐洲讀者可直接購買臺灣作品,拉近讀者與創作者的距離。 2025 年法蘭克福書展臺灣館以線上線下整合、國際交流媒合及作家活動等多元策略,展現臺灣出版的創意與專業能量,提升版權交易量,推動臺灣出版品進軍全球市場。文策院亦將持續透過國際展會與 IP Meetup 平台,促進臺灣原創內容的跨域授權,讓臺灣故事走向更寬廣的世界舞台。
– 此次合作透過本地支付通道,支持超過40貨幣進行快速低成本轉帳。 香港2025年12月10日 /美通社/ — 面向現代企業的領先一站式金融科技平台Aspire在香港推出快捷且低成本的國際多幣種支付服務,進一步推進其構建真正互聯互通的金融生態的使命。透過Wise Platform 面向銀行和企業的全球支付基礎設施提供的技術支援,使客戶能夠直接通過Aspire平台,以40多種貨幣向新加坡、美國、澳大利亞、日本和韓國等國家和地區進行轉帳。 Aspire和Wise於2019年在新加坡建立了合作,且成效顯著。如今,Aspire與Wise Platform深化合作,把快捷且低成本的跨境支付體驗帶給了中國香港客戶,在客戶日常用於支付、銀行卡及費用管理的同一介面中,即可享用便捷的國際多幣種低交易成本的快速轉帳服務。 Aspire首席執行官兼聯合創辦人Andrea Baronchelli表示:「跨境支付是全球商業的支柱,對於香港的企業而言,速度和成本效益至關重要。通過將Wise的基礎設施直接嵌入Aspire平臺,讓我們打造出真正互聯互通的體驗,銀行卡、支付、費用管理及全球轉帳能夠無縫協同。我們致力於為現代企業構建互聯互通程度最高的金融作業系統,此次合作的深化,是邁進這一願景的重要一步。」 Wise Platform亞太區總經理Samarth Bansal評論道:「像香港這樣的國際重要樞紐,企業每天的營運都會涉及跨境業務,提供一流的跨境支付體驗非常關鍵,也是企業對金融合作夥伴的核心要求。Aspire自2019年起便是我們的重要合作夥伴,助力其拓展業務並為客戶提供一致的跨境支付體驗,同時彰顯了Wise Platform的核心價值。我們很榮幸能為Aspire的客戶提供其所期望的速度、透明度以及端到端支付可控性。」 此次合作標誌著Aspire在香港的快速發展再創新里程。自2024年在香港推出服務以來,在尋求替代傳統銀行服務的現代化、互聯互通金融方案的初創企業和中小企業的推動下,Aspire的業務規模已實現三倍增長。 全新的國際支付功能現已向香港所有Aspire客戶正式開放。 關於Aspire Aspire是面向全球現代企業的一站式金融科技平台,已通過國際支付、資金、費用以及應收應付帳款管理解決方案,幫助超過50,000家企業實現降本增效——所有功能均可通過單一便捷的帳戶進行操作。Aspire總部位於新加坡,在9個國家和地區擁有500餘名員工,服務覆蓋30多個市場,並獲得紅杉資本(Sequoia)、Lightspeed、Y-Combinator、騰訊及Paypal等全球知名風投機構的投資。 關於Wise Platform Wise是一家全球科技企業,致力於打造一流的全球資金流轉與管理解決方案。過去十年間,Wise為全球資金流動構建了一套全新的金融網路體系。 借助Wise Platform,銀行及大型企業可利用Wise的技術,將國際匯款、收款及資金管理的最優方案嵌入自身現有基礎設施。Wise Platform在全球擁有眾多合作夥伴,能夠幫助銀行和企業為其客戶無縫提供快速、經濟、透明且便捷的跨境支付服務,有效節省時間和成本。
商傳媒|記者張庭毓/綜合外電報導 備受關注的美韓造船合作計畫在 2025 年末遭遇重大法律挫折。根據《韓國民族日報》報導,美國國會近日表決通過的 2026 財政年度《國防授權法案》(NDAA)最終版本中,原先一項「允許韓國投資並經營美國新造船廠」的關鍵條款已遭到刪除。儘管川普(Donald Trump)政府與韓國政府於今年 11 月甫簽署價值 1,500 億美元的造船合作備忘錄(MOU),試圖推動「讓美國造船業再次偉大」(MASGA)計畫,但美國國會顯然在「保護本土勞工」與「國防安全」的權衡下,選擇維持近乎封閉的造船法律門檻。此舉無疑對積極擴張北美版圖的韓華海洋(Hanwha Ocean)與 HD 現代重工(HD Hyundai)澆了一盆冷水,也凸顯出美韓「經濟與安保同盟」在實踐層面上的深層矛盾。 法律高牆難越:國會堅守「伯恩斯-托勒夫森修正案」 此次爭議的核心在於美國長年奉行的保護主義法律。國會議員在法案中重申了《伯恩斯-托勒夫森修正案》(Byrnes-Tollefson Amendment)的效力,該法律嚴禁美國海軍軍艦在「外國造船廠」建造。 上限兩艘限制: 2026 財年 NDAA 規定,美國海外軍艦建造上限僅為兩艘,且嚴格限制為「非戰鬥支援艦」,完全排除了韓國造船業最期待的宙斯盾驅逐艦或潛艦訂單。 刪除投資寬限: 眾議院與參議院協商後,將允許外國(如韓國、日本)資金進入美國領土「新建造船廠」的例外條款予以剔除,理由是需優先確保美國本土造船供應鏈的自主性與安全性。 財經視角:1,500 億美元投資案面臨「執行荒」 這項法律變動讓 11 月才風光簽署的韓美貿易協議陷入尷尬境地。根據協議,韓國承諾向美投資 1,500 億美元以換取關稅減免與軍事技術合作,但法律障礙可能導致資金無法如期落實: 韓華海洋(Hanwha Ocean): 雖然已斥資收購費城造船廠(Philly Shipyard),但若無法獲得 NDAA 的例外條款支持,未來在爭取美國本土軍艦建造訂單時,仍將面臨極大的法律審查與國產化率要求。 HD 現代(HD Hyundai): 先前採取較保守的技術合作模式,目前雖在 MRO(維修、翻修與運行)業務上小有斬獲,但對於更具利潤的「整艦外銷」計畫,其法律路徑已幾乎被封鎖。
商傳媒|方承業/綜合外電報導 亞洲多國法院長期面臨案件積壓、行政效率低落等問題。人工智慧(AI)技術的興起,為解決這些困境帶來希望,然而其在法律應用上的挑戰與疑慮也逐漸浮現。 近年來,AI 技術在法律領域曾因生成虛假案例引用和捏造法律論點,導致部分律師公開道歉。儘管如此,AI在法律實踐中主要任務並非取代律師,而是大幅減少重複性高、流程化的工作。根據 KS Legal & Associates 的管理合夥人 Sonam Chandwani 指出,AI的機會在於減輕這些繁瑣的日常事務。不過,這種轉變也引發初階律師的擔憂。Clio 亞太區總經理 Denise Farmer 表示,這種「行業內部的恐懼是真實存在的」,她同時指出,若律師事務所未深思熟慮便減少初階人才招聘,恐影響未來高階律師的培養。 AI 在法律科技市場的發展潛力龐大,預計在2024年至2029年間將擴大21億美元,年增長率超過34%。美國AI公司 Anthropic 於今年2月發布針對其 Claude 模型的法律專用外掛程式,曾引發投資者所謂的「軟體即服務(SaaS)末日」,導致全球軟體股蒸發數十億美元市值,其中 印孚瑟斯、塔塔諮詢服務和 Wipro 等印度資訊科技公司在2月間共損失近500億美元市值。然而,這也促使市場對法律科技領域的投入更趨激烈。例如,美國新創公司 Harvey AI 在3月募資2億美元,估值達110億美元;而專注法律實務管理平台的 Clio,更於2025年以10億美元收購AI研究公司 vLex,積極將自身定位為「AI優先的法律作業系統」。 然而,通用型AI模型,如 Claude 或 ChatGPT,因未針對亞洲地區多語言法庭、方言和口音進行訓練,導致其應用效果不彰。這種對在地化AI基礎設施的需求,在亞洲法院數位化進程加速之際,成為主要的競爭優勢。以印度為例,由於許多地方法院法官仍需手寫證人證詞,導致行政延誤甚至記錄重寫,當地多家AI公司正致力開發符合地區法規與在地語言的工具,包括法庭語音轉錄軟體、無紙化案件歸檔系統及法律研究平台。其中,Adalat AI 開發的語音轉文字系統,經特殊訓練能支援包含印地語、馬拉雅拉姆語等15種印度語言的法律術語、口音與方言,其準確度比通用語音辨識系統高出至少15%。目前,該系統已在印度10個邦的數千個法庭中採用,喀拉拉邦更已強制全邦推行。 Adalat AI 不僅自建AI模型,將所有司法數據儲存於印度境內的伺服器,強調敏感法庭紀錄不應外流,並正建立無紙化案件管理系統,以數位化案件從歸檔到審理的整個生命週期。此模式已引起印尼等國的興趣,並正積極探索與亞洲及非洲地區的合作機會。在東南亞,各國法院因語言和法律體系的多元性,同樣面臨類似的在地化挑戰。馬來西亞一名律師 Nazirah Mannan 便透露,她正與兩家開發法庭即時語音轉錄系統的新創公司洽談。 儘管AI帶來諸多效益,其可靠性仍是重要課題。主流AI聊天機器人雖「樂於助人」,但其法律可靠性不足。一起近期美國聯邦法院的案例顯示,AI雖能提供合法引用,卻錯誤詮釋了案例中的論點。印度最高法院已針對AI生成的引用發出警告。此外,馬來西亞法律尚未明確禁止非律師使用AI工具進行法律工作,印度也尚未制定專屬的AI政策。業界普遍認為,隨著法律AI應用的加速普及,相關法規的出台將是必然趨勢。
新制規範凡都市計畫內建築基地鄰接道路側,皆應於工區外沿安全圍籬留設供行人通行之安全走廊。圖:都發局提供 桃園都市發展迅速,建案林立引發工地噪音、揚塵及周邊人行空間壓縮問題,為提升整體生活品質與公共安全,桃園市政府完成《桃園市建築物施工中管制要點》修法,新制將於今年6月1日起正式上路,透過導入智慧科技與強化現場安全規範,全面提升工地管理水準。 桃園市建管處指出,過去常見工地占用人行空間,導致行人被迫走上馬路,為落實還路於民理念,新制規範凡都市計畫內建築基地鄰接道路側,皆應於工區外沿安全圍籬留設供行人通行安全走廊,條件須符合淨寬達1.2公尺、淨高達2.4公尺,頂面應設置鋼板防止物料墜落,廊道則須確保平整、無障礙且具備照明;另距路口轉角處6公尺內工地,規定圍籬應使用視線可穿透材質,消除轉彎車輛視覺死角。 一定規模以上工地導入整合影像辨識、空氣品質與噪音偵測的「智慧噪音盒子」。圖:都發局提供 此外,本次新制與環保局共同推動智慧工地治理,針對一定規模以上工地要求導入「智慧噪音盒子」,該設備整合影像辨識、空氣品質與噪音偵測,並與環保局24小時連線,即時掌握工地現場狀況並提升自主管理能力;環保局表示,將傳統人員巡查模式轉型為以數據為核心的智慧治理,不僅讓工地管理更透明,也讓市府能更有效掌握資訊並提前因應。 過去常見工地圍籬逼近車道,若周邊再有車輛停放,行人往往被迫走到馬路上。圖:都發局提供 為了進一步落實資訊公開與防災,新制規範開挖一定深度以上的深開挖建案,須設置安全監測揭示牌;若工地半徑50公尺內有國中小或幼兒園,業者須召開施工說明會,與學校協調作息時間以降低干擾。防災應變上,一旦氣象署發布海上颱風警報,全市所有在建工地承造人皆須完成自主檢查並回傳市府備查。 桃市府呼籲,營建業者應儘速熟悉各項新制規範。自115年6月1日起,市府期盼透過「智慧治理、還路於民、資訊公開」三大面向,與營建業界攜手合作,在建設桃園的同時,也為市民打造一個安寧、安全且安心的生活環境。 本文章來自《台灣線報》。原文:桃園智慧工地新制6月上路 設置安全走廊保障行人權益
記者吳瀛洲/新北報導新北市立圖書館三重分館將於六月閉館,七月拆除重建,三十日特別舉辦了一場「不設限畢業派對」,吸引逾千名三重在地居民熱情參與,副市長朱惕之也到場和地方民眾一起做最後巡禮,共同為陪伴讀者半世紀的三重分館畫下逗點,並相約在不久的將來,以市圖第二總館全新面貌再度登場。市圖三重分館三十日顛覆大家想像的「不設限畢業派對」,透過打破常規的新鮮體驗,營造對未來的期待;副市長朱惕之與穿上畢業袍和戴上「四方帽」的三重分館館員、志工與讀者一同拋帽,象徵告別三重分館,迎接新北市圖第二總館,和大家共同見證這個紀念性的蛻變時刻。朱惕之表示,這是一場全面而美好的「蛻變」之旅,閉館並不代表結束,而是另一階段即將展開,現在的告別是為了未來更美好的相遇;新北市是一座持續蛻變的城市,全市目前共有一0七間圖書館,為致力打造「閱讀城市」,一0八年至一一四年共投入十億元,新建十一館(公圖八館、校圖三館)、改造公圖五十六間、校圖一三二間的閱讀空間。今年暑假過後,「三芝分館」也將落成啟用,年底也將完成「板橋國光圖書閱覽室」及「中和分館」的空間改造工程。三重分館三十日這場「再見!再相見」畢業派對,不僅是一場盛大的聚會,更是一場充滿回憶的盛宴;吸引不少在地居民前到拍照、打卡,留下最後的回憶,圖書館也在各樓層規劃了別開生面的畢業活動,讓民眾做最後巡禮。參與民眾也表示,期待全新的第二總館能帶來更多的創新服務與豐富的閱讀體驗。市圖指出,昨日活動地下一樓「搖擺地窖」結合音樂的微醺交流,地上一樓親子遊樂場「庫酷派對」,透過小小館員體驗與互動競賽,讓孩子感受閱讀的樂趣;二樓的敘事劇場,結合時下流行的脫口秀與饒舌表演;三樓搖滾歌廳,特別安排獨立樂團的現場演唱會;還有戶外市集及閱讀大拍賣,讓民眾利用最後機會把好書帶回家。市圖表示,三重分館六月閉館後,將於七月進行拆除重建,市圖第二總館預計於民國一二0年完工,以嶄新的面貌呈現在大家眼前。 新北市立圖書館三重分館將於六月閉館,七月拆除重建,三十日特別舉辦了一場「不設限畢業派對」,副市長朱惕之(中)也到場和地方民眾一起做最後巡禮。 (新北市圖提供) 新北市立圖書館三重分館將於六月閉館,七月拆除重建,館員、志工與讀者穿上畢業袍和戴上「四方帽」拍畢業照。 (新北市圖提供) 新北市立圖書館三重分館將於六月閉館,七月拆除重建,昨舉辦「不設限畢業派對」副市長朱惕之(中)也到場和現場小朋友互動。 (新北市圖提供) 新北市立圖書館三重分館將於六月閉館,七月拆除重建,昨舉辦「不設限畢業派對」副市長朱惕之(中)也到場和現場小朋友遊戲互動。 (新北市圖提供)